Alle Angaben sind ohne Gewähr und auf eigene Gefahr hin zu verwenden.
In den frühen 2000er hatte ich sehr günstig eine Meade LXD600-Montierung ersteigert. Diese Montierung hatte zwar die Motoren, Getriebe und Impulsgeber an beiden Achsen montiert, aber sonst keine weitere Steuerung. Da ich ein Fan von GoTo-Montierungen bin, war es logisch, dass die Montierung mit GoTo aufgerüstet werden muss. Somit kam kurz nach dem Kauf die Motorplatine eines ETX-70 plus einem Autostar #497 in die Montierung. Diese Kombination funktionierte einwandfrei viele Jahre, bis meine Sternwarte einem anderen Gebäude weichen musste und ich aus Zeitgründen das Hobby aufgab. Die Montierung wanderte auf den Dachboden, für fast 12 Jahre.
Kürzlich beobachtete ich einen wunderschönen Sonnenuntergang mit einer herrlich glänzenden Venus als Abendstern. Ich erinnerte mich daran, wie viel Spaß ich bei der Beobachtung von Sternen früher hatte und kramte die Montierung vom Dachboden herunter. Kurz an 12V angeschlossen, und…. bei der Autostar-Steuerung blieb das Display dunkel. Nach mehrmaligen Drücken auf einige Tasten startete die Nachführung auf der RA-Achse, mit den Pfeiltasten konnte ich sowohl die RA als auch die DEC-Achse bewegen. Die Motorsteuerung funktionierte einwandfrei, der Autostar auch, bis auf das Display.
Eine Suche im Internet ergab, dass es nicht einfach ist, einen Autostar #497 zu bekommen. Das Gerät ist doch bald 20 Jahre alt. Der Autostar wird von Meade noch produziert, Autostar III, jedoch ist dieser völlig inkompatibel zu dem Autostar #497. Aber, glücklicherweise, gibt es noch den Audiostar, dieser soll kompatibel zu den alten Telekopen, wie dem ETX-70 sein. Somit war klar, dass die Montierung die alte Elektronik vom ETX-70 behalten wird, nur eine richtige Adaptionsplatine und eine richtige, neue, schöne Alu-Platte für das DEC-Gehäuse bekommen wird. Aber zuerst musste die Montierung renoviert werden…
Man sah der Montierung an, als sie zu mir kam, dass an ihr viel herumgebastelt wurde. Und das auf recht grobe Art und Weise. Da Meade für die Schrauben „zöllige“ Gewinde benutzt, und diese bei uns nicht ganz so einfach zu bekommen sind, wurden einfach metrische Schrauben in die Gewinde „gepresst“ wie es grade passte. Da die Schrauben nicht befriedigend hielten, wurden sie einfach kurzerhand mit Zweikomponentenkleber „zugepammt“. Die Montierung funktionierte so, und früher hat es mich nicht weiter gestört, ich habe mir vielmehr nicht getraut, die Montierung zu öffnen. Aber jetzt schon. Wenn ich wieder mit dem Hobby beginne, muss die Montierung in einem technisch einwandfreien und optisch schönen Zustand sein, mit schön meine ich nicht, dass man ihr das Alter nicht ansehen darf, man kann ruhig sehen, dass sie benutzt wurde, aber „vergrapschte“ Schrauben und Kleberspuren überall darf nicht sein! Außerdem klemmt und rattert die DEC-Achse stark, wenn man sie von Hand drehen will. So etwas darf nicht bleiben!

Also habe ich die DEC-Achse versucht, zu zerlegen und herauszufinden, was da so schwergängig ist. Das war aber nicht leicht. Wie sich herausstellte, ist der Kleber überall in den Kopf der Achse eingedrungen, das Lösen der Verbindungen war ausgesprochen mühsam. Die M8-Schrauben, welche die Prismenschiene für den Tubus hielten, waren kaum zu entfernen, so waren die reingepresst und geklebt. Nach einigen Mühen und „Fluchen“ waren die Schrauben heraus, die Achse zerlegt und konnte nun begutachtet werden. Wie sich herausstellte, müssen beim Hereindrehen der M8-Schrauben die Alu-Späne direkt in die Lager und das Getriebe gefallen sein und haben dort für einen schweren Lauf gesorgt. An der Schnecke hatte sich auf einer Seite ein Schmierstoff-Aluspäne-Klumpen gebildet, zwischen Schnecke und Schneckenrad sind glücklicherweise keine Späne eingedrungen. Nach mühsamen Entfernen aller Klebespuren und Reinigen der einzelnen Achsenteile stellte sich heraus, dass durch das Hereinpressen der M8-Schrauben sich die Gewindegänge an einer Seite bis in den Spalt zwischen dem Schneckenrad und dem Achsenkopf herausgedrückt hatten. Dies führte natürlich zu einem weiteren „Schleifen“ und „Haken“. Wobei dieses Gewinde schon vom Hersteller nicht sehr genau gesetzt gewesen sein muss, auf der anderen Seite gab es diese Probleme nicht. Diese Gewinde-Wülste habe ich vorsichtig zurückgefeilt und gereinigt.

Als nächstes musste ich herausfinden, welches Gewinde eigentlich vom Hersteller für die Befestigung der Prismenführung vorgesehen war. Es stellte sich heraus, dass es ein 3/8-16 UNC-Gewinde war. Ich habe einen entsprechenden Gewindeschneider bestellt und die Löcher vorsichtig nachgeschnitten, so dass alle Späne und Klebereste restlos entfernt wurden und 3/8 UNC-Schrauben wieder problemlos über die ganze Länge der Löcher eingedreht werden konnte. Achse, Lager und Getriebe gereinigt, neu gefettet und zusammengebaut. Läuft wieder wie neu!

Ich bin mit mehreren Problemen mit dieser alten Montierung konfrontiert: Ich benötige ein Polsucher-Fernrohr, das Meade #812 ist schon lange nicht mehr lieferbar. Leider findet man keinerlei genauere Angaben zu verfügbaren Polsuchern bezüglich des Einschraubgewindes oder dem Durchmesser des Tubus. Nur für Vixen-Polsucher gibt es genaue Spezifikationen, die passen aber leider nicht. Das Gewinde, in das der Polsucher eingeschraubt werden muss ist ein 1“-Innengewinde mit einer Steigung von ca. 0,7 und einer Tiefe von 10 mm. Die RA-Achse hat einen Innendurchmesser von 23,9 mm und einen Außendurchmesser von 31,7 mm. Ich werde nach einem passenden Polsucher suchen müssen.

Ein weiteres Problem ist die Prismenklemme. Diese ist auf mehreren Abbildungen einer LXD600 oder LXD650 im Internet zu sehen, doch nirgends konnte ich finden, welche Prismenschiene in diese Klemme passt. Alle Maße, die ich gefunden habe, passen nicht. Die Prismenklemme hat eine Basisbreite von 64 mm. Wahrscheinlich wird sie einer GP-Klemme weichen müssen, nur ist die Montage nicht so einfach, da der Achsenstummel aus dem DEC-Kopf herausschaut und es erforderlich ist, eine Adaption zu finden, welche über diesen Achsenstummel passt. Aber da es noch kein passenden OTA für diese Montierung gibt, wird sich etwas finden, wenn ich mich mal für einen OTA entschieden habe.
Abmessungen der LXD600
| DEC-Achse | |
| Durchmesser | 32 mm |
| Gegengewichtsstange, Durchmesser | 22,2 mm |
| Durchmesser der Bohrung in den Gewichten | 0.84 inches (21,3 mm) |
| Gegengewichtsstange, Länge | 33 cm |
| Lagerung: 4x Kegellager | 4T-15123 |
| Schneckenrad, Durchmesser | 172 mm |
| Schneckenrad, Anzahl der Zähne | 180 |
| Polsucher | |
| Innengewinde, Durchmesser | 1“ (25,24 mm) |
| Innengewinde, Steigung | 0,7 (ca. 15 Windungen auf ca. 10 mm) |
| Innengewinde, Tiefe | ca. 10 mm |
| RA-Achsen-Innendurchmesser | 23,9 mm |
| Getriebeboxen | |
| Getriebebox-Untersetzung | 60:1 |
| Schneckenrad-Untersetzung | 180:1 |
| Gesamtuntersetzung, Motor->DEC oder RA-Achse | 10800:1 |
| Anzahl der Spalte im Tachorad (sitzt auf dem Motor) | 90 |
| Tachopulse für eine Umdrehung (24h) | 972000 pulse |
| Andere Abmessungen und Gewinde | |
| Gewinde der oberen Achsabdeckung des Polsuchers (nicht überprüft) | 1-1/8-18 UNEF |
| Abdeckung RA-Gehäusedeckel, Schrauben | UNC Nr. 8 – 32 |
| Schraublöcher im DEC-Gehäuse, auf der Gegengewichtsseite (ich habe bis jetzt nicht herausgefunden, wann diese Schrauben benutzt werden), man kann sie aber wunderbar verwenden, eine Polar Alignment-Kamera zu montieren. | UNC Nr. 8 – 32 |
(Eine wunderschöne Zusammenstellung fast aller bekannten Gewinde findet man unter: http://www.mikroskopfreunde-nordhessen.de/dateien/Gewindetabellen-2011-12.pdf)
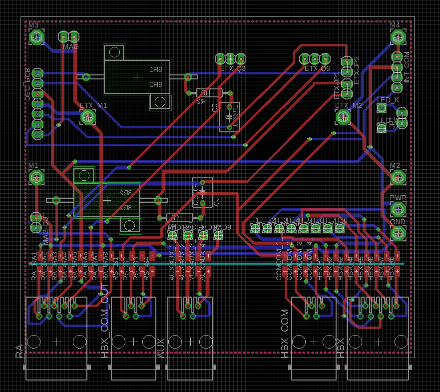
Das neue Innenleben
Die Montierung läuft schon seit vielen Jahren sehr zuverlässig mit einer ETX-70-Motorplatine. Diese wollte ich beibehalten, doch wird eine neue Frontplatte für das DEC-Gehäuse benötigt und zudem auch eine neue Trägerplatine, welche alle benötigten Anschlüsse zur Verfügung stellt und die die ETX-70-Motorplatine huckepack fest verlötet aufnimmt.
Das DEC-Gehäuse stellt dann folgende Anschlüsse zur Verfügung: Den HBX-Port für den Autostar bzw. Audiostar, direkt neben der HBX-Buchse ist die erste RS232-Buchse, in die das serielle Kabel zum Autostar läuft (es werden leider zwei Kabel bleiben). Nach diesen beiden Buchsen ist ein Zwischenraum, dann kommt die vierpolige AUX-Buchse für z.B. den motorischen Focuser, dann die RS232-Buchse die dann zu dem Astroberry läuft, dann der LXD600/700-typische RA-Motoranschluss.
Durch diese Kombination laufen die beiden Kabel zur Handbox (Autostar) parallel und verheddern sich nicht mehr so leicht als wenn das HBX-Kabel zur Montierung und das serielle Kabel zu einem anderen Gerät verläuft.



Die Platine habe ich mit Eagle erstellt und dann von einem Dienstleister herstellen lassen. Die Platine ist „geknickt“, so dass die Stecker nach vorne aus der Gehäuseplatte herausschauen und die Platine fest hinten aufgeschraubt werden kann.

Die Gehäuseplatte ist aus 2mm Aluminium und ebenfalls von einem Dienstleister gefräst, eloxiert und beschriftet.
Probleme mit der RA-Achse
Nach dem Einbau der neuen Elektronik versagte die RA-Achse ihren Dienst, der Motor lief zwar, aber in der falschen Geschwindigkeit und war auch nicht geregelt (Motorkraft wurde nicht erhöht, wenn man vorsichtig das Handrad der RA-Achse abbremste). Über die Mechanik und die Tachogeneratoren der Getriebe der LXD600-Montierung findet man relativ viel im Netz, da sie fast baugleich zu den Getriebekästen der LX200-Classic-Teleskope sind. Auf der kleinen Motor-Platine der RA-Achse befindet sich ein kleiner, dreipoliger Pin-Stecker, welcher die drei Signale GND, Ausgang der Photodiode 1 und Ausgang der Photodiode 2 zur Verfügung stellt. An diesen Pin-Stecker kann ein Oszilloskop angeschlossen werden, welches, wenn alles funktioniert, zwei um 90° phasenverschobene Sinus-Kurven-Buckel anzeigen sollte. An meiner RA-Achse war nur eines dieser Signale sichtbar, der zweite Kanal war ausgefallen.

Die beiden Photodioden können relativ einfach ausgetauscht werden, es kann jedoch passieren, dass eine der Dioden zerbricht (sie sind eingeklebt) und der Rest in dem Loch hängen bleibt. Dann muss der Getriebedeckel sehr vorsichtig abgenommen werden (er ist mit zwei Passstiften versehen und geht relativ schwer ab, vorsichtig mit einem Schraubenzieher aufhebeln). Besonderes Augenmerk muss auf das kleine schwarze Plättchen gerichtet werden, da dieses nur durch den Getriebedeckel geklemmt wird und sehr schnell herausrutscht. Ohne diese kleine Maske funktioniert der ganze Tacho nicht mehr! Diese Maske ist notwendig, um das phasenverschobene Signal aus der Tachoscheibe mit 90 Schlitzen zu erzeugen. Diese Maske muss beim Zusammenbau wieder präzise vor den Löchern der Photodioden sitzen, ich klebe sie hierzu mit einem ganz winzigen Fleck Sekundenkleber an, damit sie nicht verrutscht bevor der Deckel festgeschraubt ist. Bevor die Photodioden (oder Phototransistoren) wieder eingebaut werden, kann man die richtige Lage der Maske gut mit der Handy-Kamera prüfen, da diese IR-empfindlich ist (meine zumindest, einfach mit einer Fernbedienung testen). Hierzu die neuen Phototransistoren richtig anlöten, noch nicht in die Löcher setzen, die Montierung mit 12V versorgen (sicherstellen, dass keine Kabel irgendwo Kurzschlüsse erzeugen) und mit der Kamera in die Löcher blicken und das Handrad langsam drehen. Die IR-LED’s sollten 90° phasenverschoben sichtbar werden. Die Phototransistoren können mit einer Fernbedienung und einem Oszilloskop vor dem Einbau überprüft werden, die Signale der Fernbedienung sollten auf dem Oszilloskop sichtbar sein. Phototransistoren einschieben, mit Kleber fixieren (ich habe UHU-Hart verwendet) und dann mit dem Oszilloskop oder der Autostar-Steuerung überprüfen.
Die Steuerung scheint relativ tolerant gegenüber den Phototransistoren zu sein, ich hatte versuchsweise welche aus einer TCRT5000-Lichtschranke ausgebaut, diese funktionierten sofort (Einbau: den Emitter beider Dioden zusammenlöten, diese gehen an das schwarze Kabel, der Collector der rechte Diode (vom Handrad aus gesehen) ist am blauen Kabel, der der linken am weißen).
Das Geheimnis der DEC-Achse
Die DEC-Achse hatte nach dem Umbau die Eigenschaft, wenn ich eine der Pfeil-Tasten auf der Handbox gedrückt habe, kurz zu laufen, stehen zu bleiben, nach kurzer Zeit wieder kurz zu laufen usw.
Aufgrund der Probleme mit der RA-Achse hatte ich gleich die Photodioden in Verdacht gehabt, tauschte sie aus, keine Änderung des Verhaltens! Nach langem Suchen nach der Fehlerursache stellte sich heraus, dass einfach nur die Drehrichtung des Motors falsch war! Die beiden Anschlusslitzen am DEC-Motor gedreht und die Achse lief einwandfrei! Der Autostar reagiert also durch den „Stop-and-Go“-Betrieb auf die falsche Drehrichtung!
Der Autostar und seine Ratio
Die Autostar-Steuerung erlaubt es über die RA- und DEC-Ratio-Einstellung die Steuerung an jede Getriebekombination anzupassen. Maßgeblich ist hier nur die Anzahl der Ticks, die der Encoder erzeugt. Diese Ticks werden allerdings als Statusänderung auf jedem Kanal gerechnet. Für den Encoder der LXD600 sind das also 4*97200 Ticks (zwei 90°-Phasenverschobene Kanäle, steigende und fallende Flanke). Die Ratio im Autostar beschreibt nun, wie viele Ticks pro Bogensekunde an der RA- oder DEC-Achse generiert werden. Für die LDX600 sind das dann:
(Anzahl der Spalten im Tachorad * 4) / (Bogensekunden in einer Umdrehung) = Ratio
(972000 * 4 ) / (60 * 60 * 360) = 3
Die Ratio für die Montierung ist also genau auf 3.0 zu setzen. Ob es + oder – ist, hängt lediglich von der Verkabelung des Motors und der Encoder-Kanäle auf die Motorplatine ab. Läuft eine Achse falsch, wird einfach das Vorzeichen der Ratio umgedreht. Diese Einstellung kann mit dem Autostar überprüft werden, indem nach dem Einschalten (kein Alignment durchführen!) durch langes Drücken (4-5 Sekunde) der [MODE]-Taste die RA/DEC-Anzeige aufgerufen wird. Mit der [DOWN]-Taste wird dann auf die Alt/AZ-Anzeige umgeschaltet. Der AZ-Wert sollte 0 sein. Durch die Handtasten kann nun die DEC-Achse einmal um 360° gedreht werden. Wenn die AZ-Anzeige wieder den Wert 0 erreicht, sollte die DEC-Achse genau eine Umdrehung gemacht haben (mit den Skalen an der Achse überprüfen).





23. Juli 2022 Author celebrities with the most followers on instagram
Very nice post. I just stumbled upon your blog and wished to mention that I’ve
really enjoyed surfing around your weblog posts. After all I’ll be subscribing on your feed and I’m hoping you
write once more very soon!
29. Juli 2022 Author Stefan Schaaf
Hi, habe ebenfalls vor Jahren eine LXD 600 günstig bekommen, weil die Steuerung den Geist aufgab.
Grund scheinbar wie Üblich, die Schnecken-Getriebe viel zu stark gespannt, was wohl die Endstufen der Motore überlastete. Ich habe das ganze Getriebe demontiert und gereinigt. und werde auf OnStep umbauen. Ich habe einige Montierungen umgebaut, aber die Qualität dieser Montierung hat mich sehr positiv überrascht.